
羌塘赛马节
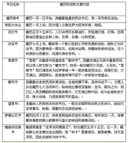
藏族是个多节日的民族,按藏历计算,一年里,大大小小的节日有一百多个,几乎月月有节日,节日的内容和形式丰富多彩,包括了祭祀、农事、纪念、庆贺、社交游乐等诸多项目。若将藏族数量众多的节日分类,大致可划分为传统节日和宗教节日两种,当然在许多传统节日中也有部分的宗教内容。
主要节日

摘自《中国西藏:事实与数字2008》

羌塘赛马节
藏族是个多节日的民族,按藏历计算,一年里,大大小小的节日有一百多个,几乎月月有节日,节日的内容和形式丰富多彩,包括了祭祀、农事、纪念、庆贺、社交游乐等诸多项目。若将藏族数量众多的节日分类,大致可划分为传统节日和宗教节日两种,当然在许多传统节日中也有部分的宗教内容。
主要节日

摘自《中国西藏:事实与数字2008》
古代饮茶习俗【概说】茶是生长在我国南方的一种常绿灌木,把它的叶子加工制成茶叶,泡水喝有强心、利尿的功效。据记载,我国饮茶的历史已有3000多年了。喝茶有益于身体健康。明代医学家李时珍的《本草纲目》中记载:“茶苦而寒,阴中之阴,沉也,降也,最能降火。”他认为茶有清火去疾的功能。科学研究证明,喝茶有良好的延..
花街节统称赶花街,一年过两次,一次是正月初七,一次是五月初七。有着“东方情人节”之称的美誉正月初七花街节的主要目的是除旧迎新。节期一天节日当天男女老少身着盛装汇集街头,欢歌笑语庆贺新年。花街节的美传说傣族,人们称之为水的民族,是元江最古老的土著民族之一,有着悠久灿烂的文化。自古以来,他们与江河有着十..
珞巴族家庭特别重视为死者治丧,力图以此慰藉亡灵,并表达对其哀悼怀念之情。珞巴族多采用土葬和树葬,礼俗相当复杂,禁忌繁多,以示尽了孝道。 病人去世后,通常由背尸人来料理。将死者头朝外,以示他已经“走”了。人死后,忌说死字,一般称“走了”、“老了”、“去世了”,或称“没有了”。在给去世者洗澡时,洗澡水中..
“串姑娘” 德昂族青年男女最重要的恋爱方式也是"串姑娘"。最初,"串姑娘"是在傍晚进行。届时,小伙子到意中人家附近唱山歌吹芦笙,暗递情意。如果姑娘对此无动于衷,则表示拒绝。 如果姑娘与小伙子搭话或对歌,则表示姑娘喜欢小伙子且愿意和小伙子恋爱,并把小伙子迎进家中的客房里。 小伙子如果是从较远的地方来,姑娘会..
乌孜别克族婚俗乌孜别克族传统的结婚仪式一般经过四个程序:第一,说亲。乌孜别克族的婚姻由父母包办,儿子稍大,父母便为之物色对象,一般都选择门当户对的人家。一旦相中某家姑娘,便托亲朋好友到姑娘家去说亲。说亲一般要进行多次,即使女方同意,也要做一些戏剧性的周旋。三番五次后,女方父母才点头应允。如女方不同意..
俄罗斯族实行婚姻自由、恋爱自由,但结婚须征得父母同意。俄罗斯族与其他民族皆可通婚。俄罗斯族的传统婚礼十分隆重,程序和仪式也十分繁琐、复杂。举行婚礼要事先通知亲朋好友,如果接到邀请不来,则被认为是一种失礼行为,会引起主人的不悦。婚礼先在女方家举行,来客用餐、唱歌、跳舞,热闹一阵,结束后,由男方亲友及新..
评论留言